快乐飞艇下载 振芯科技新一届董事会成员出炉:控股鼓动提名东谈主选占5席,原董事会2东谈主当选


2月12日晚间,振芯科技(300101.SZ)发布2026年第一次临时鼓动会决议公告,公布了新一届董事会成员选举成果。
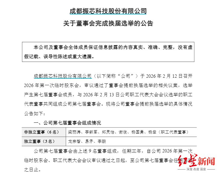
公告袒露,梁丽涛、李新军、郑灵怡、谢俊、杨国勇当选为第七届董事会非寂然董事,龙宗智、易矛、李毅当选为第七届董事会寂然董事,任期三年,自本次鼓动会审议通过之日起收效。

经由本次董事会换届退换,控股鼓动国腾集团提名的董事占据董事会5席;现任处分层中保留2席,即董事长谢俊、奉行总司理杨国勇得回非寂然董事席位;中小鼓动提名的寂然董事占1席。
本次新当选董事包括中国航空空洞工夫探讨所(301所)原长处、国防科技工业圭臬化探讨中心原主任梁丽涛,北京航空航天大学无东谈主系统探讨院首席科学家李新军,以及现任成齐国腾实业集团有限公司财务总监郑灵怡。寂然董事则由西南政法大学原校长龙宗智、原武钢集团有限公司探讨财务部部长易矛等业内资深东谈主士担任。
公司示意,公司原非寂然董事徐进(副董事长)、柏杰、莫然将不再担任公司董事、董事会独特委员会联系职务。徐进、莫然离任后在公司子公司担任董事,柏杰在公司子公司不竭担任其他职务;原寂然董事江才、吴越、徐锐敏离任后不在公司及子公司担任职务。
{jz:field.toptypename/}据经济参考报,针对本次临时鼓动大会投票成果,快乐飞艇app国腾电子集团称“基本合乎预期”。国腾电子集团同期强调,董事会变更时期的逍遥过渡至关进军,公司将通过详备周详的运营衔尾决策,确保新旧董事会终了“逍遥衔尾”。
府上袒露,被阛阓称为A股“卫星导航第一股”的振芯科技,由何燕和莫晓宇等共同创建。从股权穿透来看,振芯科技的控股鼓动——国腾电子集团差别由何燕握股51%,尽头他四名振芯科技创业团队东谈主员——莫晓宇、谢俊、柏杰和徐进累计握股49%。何燕为振芯科技本色限度东谈主。
公司2025年前三季度生意收入7.36亿元,同比增长30.56%;净利润9277.7万元,同比增长30.79%。
领域2月13日收盘,振芯科技报26.92元/股,跌6.14%,市值152.88亿元。
空洞经济参考报、公开府上
(著述起首:红星成本局)
海量资讯、精确解读,尽在新浪财经APP

备案号: